2020年娄底市娄星区公开招聘高中教师公告
来源:beats365官方网站杨永和转发 发布时间:2020/04/13 08:39:19 来源:办公室
2020年娄底市娄星区公开招聘高中教师公告
为加强我区教师队伍建设,深入推进我区教育改革与发展,娄星区高中公司决定2020年面向全国“双一流”大学全日制本科及以上毕业生、一类本科院校师范类全日制本科及以上毕业生和普通高校全日制硕士研究生及以上毕业生公开招聘高中教师,现将招聘事项公告如下。
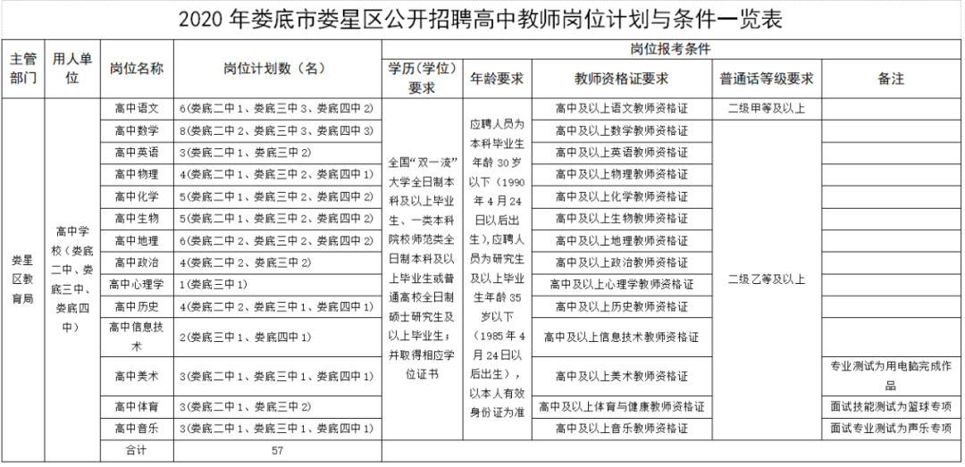
全区高中公司共计划招聘高中教师57名(采取不分校,全区统一招聘的方式进行),均为全额拨款事业编制。
(一)应聘人员除需要符合《2020年娄底市娄星区公开招聘高中教师岗位计划与条件一览表》(附件1)确定的要求外,同时还必须具备以下基本条件:
6.应聘人员为本科毕业生的年龄在30岁以下(1990年4月24日以后出生), 应聘人员为硕士研究生及以上毕业生的年龄在35岁以下(1985年4月24日以后出生),以本人有效身份证为准;
1.曾因犯罪受过刑事处罚的人员或曾被开除公职的人员;
2.尚未解除党纪、政纪处分或正在接受纪律审查的人员;
3.涉嫌违法犯罪正在接受司法调查尚未作出结论的人员;
4.在各级各类事业单位公开招聘中因违反《事业单位公开招聘违纪违规行为处理规定》被记入事业单位公开招聘应聘人员诚信档案库,且记录期限未满的人员;
5.法律、政策规定不得聘用为事业单位工作人员的其他情形的人员。
整个招聘工作按发布招聘公告、报名、资格审查、考试、体检、考察、公示、办理聘用手续等程序进行。
招聘公告在娄星区政府门户网站、娄星在线等媒体上发布。公布时间从公布之日起至报名开始日止不少于7个工作日。
1.报名时间
:2020年4月24日-4月27日,上午8:30-11:30,下午3:00-5:30。(节假日不休息)
3.报名程序
:应聘人员按照填表申请、资格审查、摄像、信息登记的顺序进行报名。报名时需带本人有效身份证、毕业证、学位证、教育部学历证书电子注册备案表、教团队格证和普通话等级证书原件和复印件1份。自行下载打印《2020年娄底市娄星区公开招聘高中教师报名表》(附件2)和《诚信考试承诺书》(附件3),填写完整并签名(报名表上需粘贴一寸近期免冠半身彩色照片)。
4.2020年高校应届毕业生尚未取得毕业证、学位证的,必须提供所在公司盖章的就业推荐表;2020年教团队格证尚在办理之中的,须持教团队格证考试报名凭证报名。应聘人员的毕业证、学位证、教团队格证和普通话等级证在考察前必须取得。
5.机关事业单位正式在编在岗人员需提供所在单位主管部门或县级以上组织人社部门出具的同意报考证明,其他企业聘用人员提供所在单位同意报考证明(同意报考证明必须在报名时提交,见附件4)。
6.资格审查。根据岗位条件审查应聘人员应聘资格,资格审查贯穿公开招聘全过程,考生如有弄虚作假或故意隐瞒有关信息的,视为资格审查不合格,取消考试或聘用资格。
7.开考比例。每名应聘人员只能报考一个岗位,同一岗位招聘计划数与应聘人数的比例不得少于1:3,达不到该比例的,该岗位不开考或相应核减招聘计划数。对特殊岗位,需要降低开考比例的,区教育局提出申请,区人社局审核,报区公开招聘高中教师领导小组批准,最低开考比例不得少于1:2。报名时达到开考比例,实际参考人数未达到开考比例的以及降低开考比例的岗位,均设置面试合格分数线,面试合格分数线为70分,面试成绩低于70分(不含70分)的不得列为体检对象。
考试形式为面试,成绩为100分制。面试考官从娄底市外聘请本行业专业专家组成。
1.
领取面试准考证时间和地点
:2020年5月15日-16日,上午8:00-12:00,下午2:30-5:30(节假日不休息),在娄星区人社局209办公室凭身份证领取;
2.
面试时间和地点
:2020年5月17日在娄底四中进行(具体注意事项见面试准考证);
3.面试人员的确定:报名成功和通过资格初审的应聘人员为面试对象;
4.面试方式和内容:非体育、音乐、美术岗位应聘人员面试采取讲课的形式进行,面试者在规定的时间内完成备课和试讲,试讲内容为报考岗位对应的湖南省现行高中教材内容(高中心理学岗位:高中心理学教学目标和要求相关的心理学专业知识)。体育岗位采取技能测试和试讲的方式进行,技能测试为篮球专项技能,试讲内容为湖南省现行高中体育教材;音乐岗位采取专业测试和试讲的方式进行,专业测试为声乐,试讲内容为湖南省现行高中音乐教材;美术岗位采取专业测试和试讲的方式进行,专业测试为用电脑完成作品,试讲内容为湖南省现行高中美术教材;
5.高中体育、音乐、美术岗位面试成绩按试讲成绩和技能、专业测试成绩各占50%的比例合成(均保留小数点后两位数);
6.面试时量:每名应聘人员面试(试讲)时间为10分钟,备课为1小时;技能和专业测试时量根据需要确定;
7.面试成绩(保留小数点后两位数)当场公布,并在娄星区政府门户网站、娄星在线上公示,公示时间为3个工作日。
根据岗位招聘计划数,按应聘人员的考试成绩从高分到低分等额确定体检对象(体育、音乐和美术岗位应聘人员考试成绩相同的,技能、专业测试成绩高的优先确定。非体育、音乐和美术岗位应聘人员考试成绩相同的,以学历层次高的优先确定;学历层次相同的,全国“双一流”大学毕业生优先确定;同为全国“双一流”大学毕业生或一类本科院校师范类全日制本科毕业生由区公开招聘高中教师领导小组研究确定)。区人社局统一组织体检对象到县级以上综合性医院进行体检。体检标准按照人社部、国家卫计委、国家公务员局关于修订《公务员录用体检通用标准(试行)》及《公务员录用体检操作手册(试行)》有关内容的通知(人社部发〔2016〕140号)执行。如有体检不合格空缺岗位,按同一岗位应聘人员的考试成绩,依次等额递补1次。应聘人员不按规定时间、地点参加体检,视为自动放弃体检资格,自动放弃体检资格空缺的岗位,不予递补。体检费用考生自理。
区人社局组织相关单位对体检合格人员进行考察。考察时,应聘人员必须提供本人有效身份证、毕业证、学位证、教育部学历证书电子注册备案表、教团队格证、普通话等级证、人事档案资料等原件和复印件,不能按时提交者视为考察不合格。考察的主要内容:思想政治表现、遵纪守法、道德品质、业务能力、工作实绩等。被考察对象必须政治思想表现好,遵纪守法,无违法犯罪记录。如有应聘人员考察不合格,岗位出现空缺,按照同一岗位应聘人员考试成绩和体检结果,依次等额递补1次。
考察合格人员由区人社局进行资格复审,资格复审合格的应聘人员为拟聘人员,拟聘人员名单在娄星区政府门户网、娄星在线上公示7个工作日。
拟聘人员公示期满且无异议的,报区公开招聘高中教师领导小组批准办理聘用手续。根据各高中公司招聘计划,区人社局和教育局组织拟聘人员按高分到低分的顺序依次选择聘用公司(如有岗位未招聘满时,均衡核减各校岗位招聘计划),由聘用公司办理聘用相关手续,并与被聘用人员签订聘用合同,按规定约定试用期,试用期包括在聘用合同期限内。试用期满合格的予以正式聘用;不合格的,取消聘用。所有聘用教师必须在聘用公司工作5年以上。
(一)事业单位公开招聘人员实行回避制度。招聘工作人员在组织公开招聘或办理人员聘用事项时,涉及与应聘人员有夫妻关系、直系或三代以内旁系血亲关系(含拟制血亲关系)、近姻亲关系或者其他可能影响招聘公正的,应当主动申请回避。
(二)应聘人员要严格遵守招聘纪律。提供的相关证件、资料要真实准确,符合报考规定。凡考场作弊、弄虚作假、伪造学历等,以及不服从安排和无理取闹者一律取消考试或聘用资格,情节严重者,将依法依规依纪处理。考试当中的违纪违规行为的处理,根据《事业单位公开招聘违纪违规行为处理规定》(人社部第35号令)执行。
(三)按时报到上班。拟聘用人员在收到聘用通知后15天内未到用人单位报到上班的,取消聘用资格,该岗位不递补。
(一)应聘人员需做好防疫期间自我防护。进入报名和面试现场需佩戴口罩,出示健康码,健康码颜色必须是绿色,并服从工作人员管理,配合做好体温测量。
(二)委托他人报名的,代理人(被委托人)除需提供报名应聘人员相关材料和一寸近期免冠半身彩色照片3张,还需携带由应聘人员本人出具并签字的书面委托书(见附件5)、代理人(被委托人)的有效身份证原件和复印件。
(三)全国“双一流”大学名单,以国家有关部委联合最新公布为准。
(四)应聘人员及时关注查看招聘信息。公开招聘过程中相关通知、公示、调整、补充等事项,在娄星区政府门户网、娄星在线公告,请应聘人员及时查看网站。因应聘人员未及时查看相关网站,导致本人未按要求参加招聘资格审查、面试、体检、考察、聘用的,视为自动放弃,责任自负。
(五)应聘人员保持通讯畅通。通讯方式如有变更,请主动告知娄星区人社局。因无法与应聘人员取得联系所造成的后果,由应聘人员自行负责。
(六)娄星区人社局和教育局不举办也不委托任何机构举办考试辅导培训班。
为加强对公开招聘工作的组织、领导和监督,成立娄底市娄星区公开招聘高中教师领导小组,领导小组下设办公室,办公室设区人社局。整个招聘工作在区公开招聘高中教师领导小组领导下进行,由办公室具体负责招聘工作的组织实施。
七、本实施方案由娄底市娄星区公开招聘高中教师领导小组办公室负责解释。
1.2020年娄底市娄星区公开招聘高中教师岗位计划与条件一览表

娄底市娄星区公开招聘高中教师领导小组办公室
2020年4月10日
[1]
[2]
下一页
【关闭】